中国·2138cn太阳(SunCity·VIP认证集团)官方网站-Official Website
搜索
首 页
关于集团
集团简介
2138cc太阳集团官网入口
新闻中心
集团工作动态
通知公告
行业动态
政策法规
市政府信息
省政府信息
党的建设
党建动态
党员“加油站”
群团之声
品牌之窗
香满多大米
香满多杂粮
涪小仙系列
丹桂食用油
信息公开
公开指南
公开规定
公开目录
企业基本信息
企业经营管理
企业人事信息
企业重大事项
问题整改
应急处置
社会责任
其他
下属企业信息
人才招聘
新闻中心
首页
新闻中心
通知公告
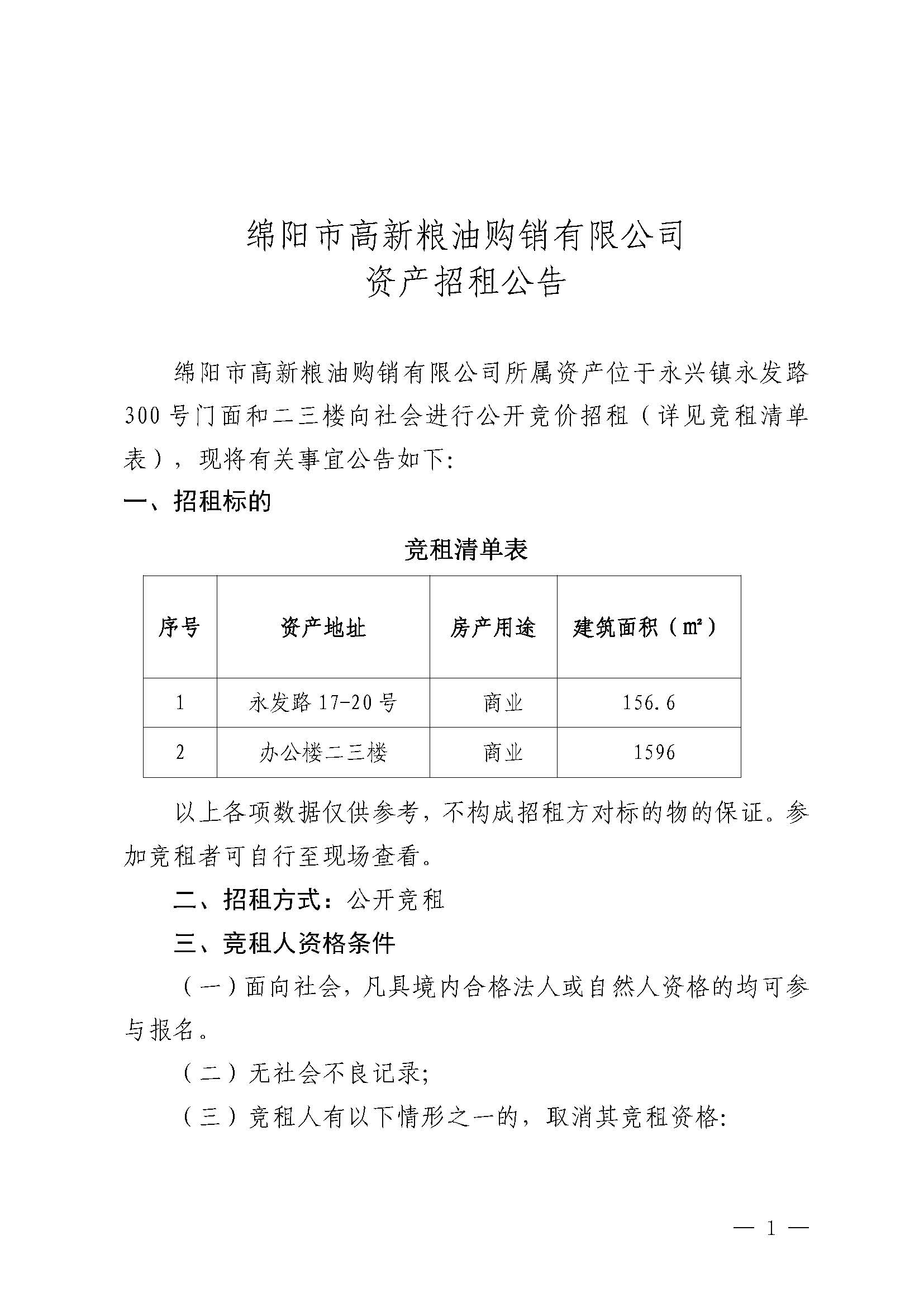
绵阳市高新粮油购销有限公司资产招租公告
2024-01-11 09:41:55
上一篇文章:
2138cn太阳城集团粮食安全宣传
下一篇文章:
绵阳2138cn太阳城集团有限公
新闻中心
News Center
集团工作动态
通知公告
行业动态
政策法规
市政府信息
省政府信息
热门产品
丹桂四级菜籽油16.3L
丹桂四级菜籽油16.3L
丹桂非转基因一级大豆油16.3L
丹桂非转基因一级大豆油16.3L
丹桂纯正川味菜籽油5L
丹桂纯正川味菜籽油5L
丹桂纯香菜籽油5L
丹桂纯香菜籽油5L
最新文章
绵阳2138cn太阳城集团开展在用计量器具培训会
2021-11-17
市委专项巡察组对2138cn太阳城集团公司党委开展粮食购销领域专项巡察工作
2021-10-08
时不我待谋发展 ,开拓进取创新篇——2138cn太阳城集团召开第一届一次职工代表大会
2021-09-23
2138cn太阳城集团全方位落实疫情防控工作
2021-07-28
2138cn太阳城集团召开争创全国文明“典范”城市工作专题会
2021-07-23